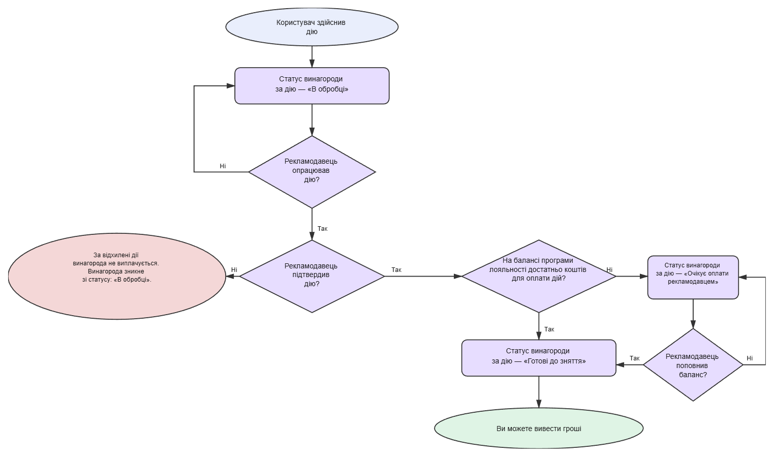
Весь процес — від здійснення дії до виведення коштів — показано на схемі. Детальний опис кожного етапу наведено нижче.

Після того як користувач здійснив дію за вашим партнерським посиланням, у вашій статистиці вона отримає статус «В очікуванні».
У день створення дії потенційна винагорода за неї потрапить у статус «Потенційний заробіток за сьогодні» у блоці Ваш баланс, а наступного дня — перейде у статус «В обробці».
Що далі:
1. Рекламодавець обробить дії: підтвердить або відхилить їх.
Детальніше про строки обробки
Якщо рекламодавець підтвердив дію, розпочнеться автоматична перевірка балансу програми.
Далі можливі два сценарії:
- На балансі програми достатньо коштів для оплати винагороди за дію.
У цьому випадку в статистиці дія отримає статус «Підтверджено». Наступного дня винагорода за дію зі статусу «В обробці» перейде у статус «Готові до зняття».
- На балансі програми недостатньо коштів для оплати винагороди за дію.
У цьому випадку в статистиці дія отримає статус «Очікує оплати рекламодавцем».
Винагорода за неї потрапить у статус «Очікують оплати рекламодавцем». Кошти зі статусу «Очікують оплати рекламодавцем» перейдуть у статус «Готові до зняття», після того як рекламодавець поповнить баланс.
Детальніше про статус «Очікують оплати рекламодавцем»
Якщо рекламодавець відхилив дію, винагорода за неї не виплачується.
У статистиці дія отримає статус «Відхилено». Винагорода за дію зникне зі статусу «В обробці».
2. Коли сума в статусі «Готові до зняття» перевищить мінімальну суму для виведення, ви зможете вивести заробіток.
Скільки часу рекламодавець обробляє дії?
Середній час, за який рекламодавець обробляє дії та виплачує винагороду, вказаний у картці програми у каталозі Admitad Store у показнику Термін оплати:

Також середній час обробки та середній час оплати дій можна подивитися на сторінці програми:

Від чого залежить час обробки дій? Чому в деяких програм він такий довгий?
Кожен рекламодавець самостійно встановлює середній час обробки дій у своїй партнерській програмі. При цьому рекламодавець враховує під час визначення терміну обробки потенційні ризики: наприклад, можливу відмову від замовлення на будь-якому з етапів його виконання.
Тому середній час залежить від категорії програми й може становити від кількох днів до місяця чи більше.
| Категорія | Середній час обробки дій |
|---|---|
| Інтернет-магазини | від 30 до 50 днів |
| Фінансові програми | від 10 до 35 днів |
| Інтернет-послуги | від 40 до 60 днів |
| Онлайн-ігри | від 14 до 30 днів |
| Туризм, подорожі | від 50 днів до кількох місяців |
| Мобільні програми | від 7 до 30 днів |
Розглянемо приклади в різних категоріях.
Інтернет-магазини
У цій категорії до середнього часу обробки закладається термін доставки товару: залежно від розташування магазину, адреси клієнта, роботи логістики й пошти доставка може займати від 1–2 днів до місяця й більше.
Також у часі обробки дій враховується, що клієнт може повернути товар упродовж 14 днів із моменту покупки.
Фінанси
У фінансових програмах заявку користувача на відкриття картки або вкладу можуть схвалити за 1–2 дні. У цьому разі ви отримаєте винагороду всього за кілька днів, якщо рекламодавець використовує автоматичну верифікацію.
Туризм
Особливість цієї категорії в тому, що користувачі оформлюють замовлення на путівки, квитки та інші послуги значно заздалегідь (за пів року або навіть рік). За такий час користувач може передумати й скасувати замовлення.
Тому час обробки в програмах цієї категорії найдовший: рекламодавець має впевнитися, що користувач заплатив і не відмовився від замовлення.
Що таке верифікація? Як вона впливає на час обробки дій?
Верифікація — процес призначення діям фінальних статусів («Підтверджено», «Відхилено»). Вона також впливає на час обробки дій, оскільки проводиться з різною періодичністю. Верифікація може бути автоматичною або ручною.
Автоверифікація, як правило, проводиться раз на день. Під час автоверифікації Admitad звертається до системи рекламодавця, збирає вже призначені статуси дій і завантажує їх у статистику. Таким чином, якщо вчора рекламодавець підтвердив дію, то вже сьогодні ви побачите її новий статус.
Важливо розуміти, що автоверифікація скорочує час оновлення статусу, але не впливає на швидкість призначення статусу рекламодавцем. Тобто якщо в системі рекламодавця дія місяць перебуває у статусі «Очікує», то й у вашій статистиці вона буде в цьому ж статусі.
Деякі рекламодавці використовують ручну верифікацію, тобто призначають статуси діям вручну.
Така верифікація проводиться раз за період (зазвичай раз на місяць). Через це строк обробки дій збільшується.
Чи можуть співробітники Admitad пришвидшити обробку, верифікацію або виплату?
На жаль, ні.
Звісно, ми зацікавлені в тому, щоб вебмайстри отримували зароблені гроші вчасно та завжди робимо все можливе, щоб стимулювати рекламодавців не затримувати обробку, верифікацію й оплату.
Але ми не можемо прямо впливати на них і змушувати обробляти дії чи поповнювати баланс.
Як вивести зароблені гроші з Admitad?
Ви зможете перевести заробіток у Admitad Earnings Wallet, а звідти вивести будь-яким зручним способом — на PayPal, на банківський рахунок тощо. Детальніше про виведення коштів з Admitad до Earnings Wallet